死亡细胞变异图鉴大全2021_死亡细胞变异攻略玩法
[来源:未知 作者:ku987小孩 发表时间:2025-12-19 21:39 阅读次数:载入中...]|
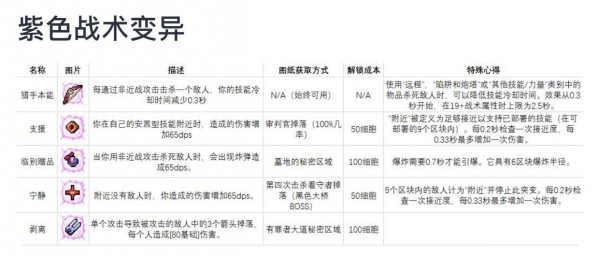
在《死亡细胞》中,变异就相当于这款游戏的被动技能玩法。玩家可以在这里进行有趣的策略操作,给您带来良好的游戏体验。接下来给大家介绍一下《死亡细胞突变图鉴合集2021死亡细胞突变策略玩法》。 红色暴力突变基本上都是近战风格的变异,需要根据具体的近战风格来搭配不同的突变。 S:复仇复仇是一个非常实用且多才多艺的近战突变。它具有非常直观的属性。当受到伤害时,它会增加伤害并减少伤害。大大提高了运行地图时的容错率,以及面对精英怪物和BOSS时的容错率。对于各种近战流派来说,无论是低单元难度还是高单元难度都非常有用。建议将其置于第二个变体位置。 A:狂战士、近战狂战士就像是复仇的削弱版,因为它没有增加伤害的属性,无法很好地发挥红色暴力属性点的加成。面对BOSS时的表现不如复仇。低单元难度下近战表现一般,主要依靠面对精英怪和BOSS时的减速效果。但在4细胞和5细胞困难中加入感染机制后,近战战斗是每一次红色近战流的保证。相比于各种挣扎求存的紫色、绿色溪流,红色溪流无疑更容易被怪物击中。这时,变异的感染回避机制就可以阻止你的感染网格快速增长。 B:杀戮天性、连击、狂乱、开放性伤口杀戮本能、连击、狂乱都是有限制的变异,同时也是可以互相增强的变异。击杀敌人后,连击增加攻击力,杀戮性质减少CD,快速触发连续击杀敌人的加速BUFF,然后触发疯狂回血效果。个人认为,对于位移刺客这种运行非常流畅、伤害很高的类型来说,这三者在跑地图时是非常不错的选择。但缺点是在BOSS战中,这三个技能触发概率较低甚至无法触发,只适合跑图。获取顺序:首先是连击,然后是杀戮自然,然后是疯狂。开放性伤口也是有限的变化,但限制不同。可以在BOSS战中增加红流的输出,也可以搭配一些出血词缀来增加伤害。但缺点是跑地图时效果很一般,性价比极低,因为红色流杀怪很快,出血效果需要一定的时间。 C:厉战坚韧、腐化、肾上腺素肾上腺素是一种我个人认为非常不切实际的变体。首先,最后时刻躲避攻击的描述是在最后时刻利用翻滚来躲避怪物的攻击。时间和盾牌反击的时间几乎一样。追求极限会带来很大的不确定性。就算十次成功九次,一次失败损失的血量也会比九次恢复的血量还要多。战斗顽强,增加生命值对红柳来说没有任何用处。伤害和效率是红柳生存的基础。每1.2秒只能触发一次感染的机制并不理想。在4细胞和5细胞的实际运行图中,大多数时候感染细胞都是慢慢积累的。短时间内触发大量感染细胞,意味着你会被多次击中,光是击中伤害就足以将你撞到死亡边缘,甚至杀死你。腐败非常简单。低细胞血瓶有足够多,但也不缺这个伤害加成。高细胞难度的血瓶数量不够,但是精英怪的数量没有想象中的多,所以其实并不实用。 A:支援、猎手本能支持和猎人本能都是箭塔风格必备的变异。前者可以直观地增加箭塔的伤害,后者可以减少箭塔运行地图时的CD。最后可以在BOSS战前更换猎人本能。 B:临别赠品离别礼物可以与箭塔或弓一起使用。炸弹可以增加一定的输出,但其属性也可以被武器词缀代替,比如向前扔炸弹、向前射箭等。 C:宁静、剥离宁静在实战中不太好用。下水道、监狱深处、陵墓等地图中的怪物非常密集,宁静的触发次数没有支援那么频繁。在BOSS战中,BOSS的主动攻击机制很强,宁静的效果会变差。剥离掉属于弓箭流选择的变异,但是没有箭塔的弓箭流本身就不算主流构装,更何况弓箭流并不能很好的触发这种变异的效果。 S:死灵法术亡灵术本身可以分为两部分,一是恢复血量,二是减少感染。对于绿色流来说,当属性20+的时候,可以回血1%以上,这是非常可观的。在高细胞难度下,保持血量和不消耗血瓶降低感染程度是两个非常重要的问题,所以死灵术基本上是绿旗的必备。 A:迷信、反击、憎恨迷信、反击、仇恨都是盾牌风格的变种,各有千秋。迷信用来搭配一些伤害性的功能道具,反击主要增强主武器的启动输出(考虑到绿流主武器一般都有启动延迟且无暴击),仇恨可以作为纯盾反击,在高格难度判断人数增加的前提下比较实用。 B:吸收、延长治疗吸收效果相当于每个怪物为你提供一定的血量恢复。不过相对于死灵术来说,吸收在血液恢复方面并不稳定。需要近战输出,同时输出怪物只会恢复一次血量。其次,它不能降低感染水平。相当于弱化版的死灵术。您还必须携带近战主武器。延长治疗的尴尬之处在于,它只适用于血瓶足够的低难度情况。高难度的血瓶需要留在BOSS中,所以延长治疗基本没什么用。 C:料理这是我最不喜欢的变体。低难度性价比太低,高难度增加吃食物的感染率。 S:死者之心一方面增加了血量上限,另一方面增加了感染格,大大提高了容错率和生存率。个人认为是高难度单元的必备。如果你不知道低单元难度要带什么,可以选择它。 A:紧急治疗、死而复生、弹药紧急治疗用于打最终BOSS。恢复血量只需要1秒。 3秒无敌的效果可以通过与药物结合达到6秒无敌的效果。死而复生推荐给新手。春歌加将增加您的游戏体验,让您更好地体验这款游戏的乐趣。弹药是一些远程主武器必备的,否则面对精英怪和BOSS时弹药会不够用。 B:武器大师的本能、接纳、受虐狂、脱离战场武器大师的本能是近战红旗选择的天赋,例如刺客旗。与杀戮自然相比,武器大师的本能可以用来对抗月亮BOSS,但如果不能保持稳定的暴击率,那么在地图运行方面就不如杀戮自然有用。接受可以减少咒骂的次数。如果你想获得诅咒宝箱但对操作没有信心,可以带上承诺书来降低难度,在最后的BOSS战中更换即可。受虐适合遇到陷阱时疯狂掉血的玩家。离开战场并不能防止流血、中毒等效果,血量低于20%时每120秒触发一次,使得这个变异非常无用。 (不排除这个天赋会在以后的版本中得到加强) C:速度、疏离对于普通玩家来说,速度是没有多大用处的。事实证明:跑得越快,死得越快。 (赛车老板忽略这一点)同样,疏远也是没有用的。加诅咒已经很不舒服了。这就要求你在更多的诅咒下不受伤。一般来说,能做到这一点的玩家很少会掉很多血,所以这个变异是白费的。 |
Tags:
责任编辑:ku987小孩- 发表评论
-
- 最新评论 进入详细评论页>>
































